国际肿瘤学杂志››2020,Vol. 47››Issue (12): 712-715.doi:10.3760/cma.j.cn371439-20200802-00106

• 论著 •上一篇下一篇

磁敏感加权成像在颅内转移瘤诊断与鉴别诊断中的应用研究

王辉1, 刘荣1, 赫娟1, 巴图尔·吐尔地1, 于台飞2(), 艾合买提·托胡提1

  1. 1新疆维吾尔自治区人民医院放射科,乌鲁木齐 830000
    2山东省医学影像学研究所,济南 250000
  • 收稿日期:2020-08-02修回日期:2020-10-20出版日期:2020-12-08发布日期:2021-01-28
  • 通讯作者:于台飞 E-mail:yutaifei@163.com

Application of susceptibility weighted imaging in the diagnosis and differential diagnosis of intracranial metastatic tumors

Wang Hui1, Liu Rong1, He Juan1, Batuer Tuerdi1, Yu Taifei2(), Aihemaiti Tuohuti1

  1. 1Department of Radiology, People's Hospital of Xinjiang Uygur Autonomous Region, Urumqi 830000, China
    2Shandong Medical Imaging Research Institute, Jinan 250000, China
  • Received:2020-08-02Revised:2020-10-20Online:2020-12-08Published:2021-01-28
  • Contact:Yu Taifei E-mail:yutaifei@163.com

摘要:

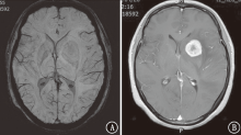
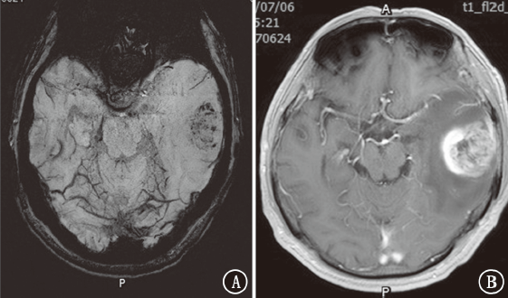
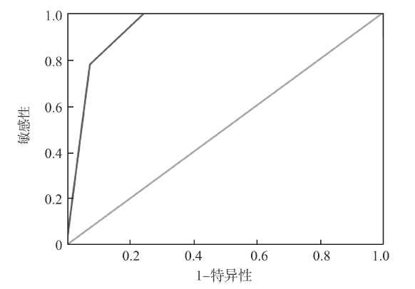
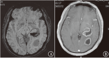
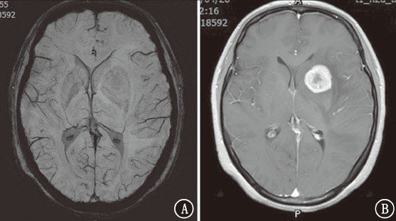
目的探讨磁敏感加权成像(SWI)在颅内转移瘤中的鉴别诊断价值。方法收集2018年 1月至2020年4月新疆维吾尔自治区人民医院住院患者中原发肿瘤为肺癌、乳腺癌、肾癌、直肠癌、膀胱癌、黑色素瘤的颅内转移瘤及胶质母细胞瘤患者63例,半定量评估肿瘤内的敏感性信号强度(ITSS)分级。比较颅内转移瘤与胶质母细胞瘤ITSS分级。结果81个颅内转移瘤中,0级为36个(44.4%),Ⅰ级为25个(30.9%),Ⅱ级为14个(17.3%),Ⅲ级为6个(7.4%);27个胶质母细胞瘤均为Ⅱ~Ⅲ级(100%)。肺癌转移瘤0~Ⅰ级占73.6%(28/38),乳腺癌转移瘤0级占84.6%(22/26),肾癌转移瘤Ⅱ级占5/6,直肠癌转移瘤0~Ⅰ级占4/5,胶质母细胞瘤Ⅲ级占77.8%(21/27)。颅内转移瘤与胶质母细胞瘤ITSS分级组间差异有统计学意义(Z=7.013,P<0.001)。采用受试者工作特征曲线分析显示,ITSS≤Ⅰ级判断颅内转移瘤的敏感性为100%,特异性为75.3%,曲线下面积为0.936(95%CI为0.891~0.980,P<0.001)。结论颅内转移瘤ITSS分级多表现为0~Ⅰ级,胶质母细胞瘤多表现为Ⅱ~Ⅲ级。SWI在颅内转移瘤中有一定的鉴别诊断价值。

关键词:肿瘤转移,胶质母细胞瘤,磁敏感加权成像

Abstract:

ObjectiveTo explore the value of susceptibility weighted imaging (SWI) in differential diagnosis of intracranial metastatic tumors.MethodsSixty-three patients with intracranial metastatic tumors (primary tumors of lung cancer, breast cancer, kidney cancer, rectal cancer, bladder cancer and melanoma) and glioblastomas in People's Hospital of Xinjiang Uygur Autonomous Region from January 2018 to April 2020 were collected, and the intratumoral susceptibility signal intensity (ITSS) was evaluated semi-quantitatively. The grading characteristics of ITSS of metastatic tumors and glioblastomas were compared.ResultsAmong the 81 intracranial metastatic tumors, 36 (44.4%) were grade 0, 25 (30.9%) were grade Ⅰ, 14 (17.3%) were grade Ⅱ and 6 (7.4%) were grade Ⅲ. Among the 27 glioblastomas, 27 (100%) were grade Ⅱ-Ⅲ. Grade 0-Ⅰ metastatic tumors of lung cancer accounted for 73.6% (28/38). Grade 0 metastatic tumors of breast cancer accounted for 84.6% (22/26). Grade Ⅱ metastatic tumor of kidney cancer accounted for 5/6. Grade 0-Ⅰ metastatic tumors of rectal cancer accounted for 4/5. Grade Ⅲ glioblastomas accounted for 77.8% (21/27). The difference of ITSS classification between intracranial metastatic tumors and glioblastomas was statistically significant (Z=7.013,P<0.001). According to the receiver operating characteristic curve analysis, the sensitivity and specificity of ITSS ≤grade Ⅰ were 100% and 75.3% respectively, and the area under the curve was 0.936 (95%CI: 0.891-0.980,P<0.001).ConclusionThe patients with intracranial metastatic tumor usually present ITSS grade 0-Ⅰ, and the patients with glioblastoma usually present ITSS grade Ⅱ-Ⅲ. SWI has a certain value for differential diagnosis of intracranial metastatic tumors.

Key words:Neoplasm metastasis,Glioblastoma,Susceptibility weighted imaging

Baidu
map