睡眠不足是现代社会普遍存在且突出的问题,近一半成年人的睡眠时间少于建议的7-8小时。睡眠不足会增加患糖尿病、癌症、肥胖和心血管疾病的风险。动脉粥样硬化被认为是一种慢性炎症性疾病,由脂质的异常蓄积和炎症细胞在血管内皮的浸润引起。现有研究数据已经表明,睡眠障碍与动脉粥样硬化之间存在密切联系,而其潜在的分子机制尚不明确。
外泌体作为细胞膜衍生的纳米级囊泡,能够有效介导细胞间通讯。外泌体可由多种组织或细胞分泌,并通过其含有的脂质、miRNAs和蛋白质等生物活性物质发挥相应的作用。miRNA现已成为心血管疾病发病机制的关键调节因子。但有关睡眠剥夺是否通过循环外泌体及其内容物miRNA影响动脉粥样硬化有待进一步研究。
2023年4月6日,bobapp1中国有限公司(山东省医学科学院)临床与基础医学院(基础医学研究所)宋国华教授团队在Arteriosclerosis,Thrombosis,and Vascular Biology(中科院1区,IF=10.514)上发表了题为“Sleep deprivation promotes endothelial inflammation and atherogenesis by reducing exosomal miR-182-5p”的研究论文,阐明了循环外泌体通过其内容物miR-182-5p在睡眠剥夺促进动脉粥样硬化中的作用及其分子机制。
首先,研究团队对ApoE-/-小鼠进行了每天12小时的睡眠剥夺(Sleep Deprivation,SD)和使用高脂饮食进行12周的喂养。结果发现,睡眠剥夺可以促进动脉粥样硬化斑块形成。然后提取了睡眠剥夺和对照组(人群和小鼠)的循环外泌体,并进行内皮细胞干预。结果表明,睡眠剥夺的循环外泌体(SD-exo)对ox-LDL或LPS损伤的内皮细胞具有促炎和促凋亡作用。同时,将来自对照组的循环外泌体(SC-exo)和SD-Exo分别回输到ApoE-/-小鼠体内发现,SD-Exo不仅能促进动脉粥样硬化斑块形成,而且增加斑块处的炎症反应。

图1. 睡眠剥夺来源的循环外泌体促进ApoE-/-小鼠AS斑块形成和炎症
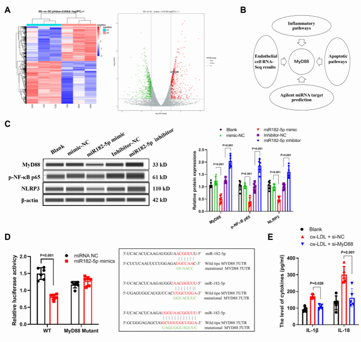
该文章继而探究了SD-exo的促炎作用成分,使用miRNA表达谱芯片分析了SD-exo和SC-exo之间差异表达的miRNAs。发现14个miRNAs中,miR-182-5p的下调会降低细胞活力,并发挥促凋亡和促炎的作用。因此,研究团队以miR-182-5p作为目标miRNA进行后续研究。通过RNA测序和miRNA数据库预测miR-182-5p的直接靶点为参与细胞凋亡和炎症反应的关键基因MYD88。转染miR-182-5p抑制剂的内皮细胞表现出MYD88蛋白水平显著上调的特征,同时p-NF-𝜅B和NLRP3的表达也升高,说明miR-182-5p通过靶向MYD88激活下游NF-𝜅B/NLRP3通路,发挥促炎作用。双荧光素酶报告实验也证实miR-182-5p可以与MYD88的3`UTR结合从而发挥作用。

图2. miR-182-5p通过靶向MYD88调控NF-𝜅B/NLRP3炎症通路
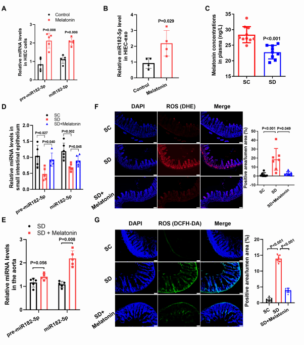
该文继续探讨了睡眠剥夺会导致循环外泌体中miR-182-5p减少的原因,外泌体溯源发现小肠组织中miR-182-5p和pre-miR-182-5p的下降最为显著。且小肠上皮细胞产生的外泌体可以进入内皮细胞,并调控MYD88的表达和下游炎症反应。这些结果表明,睡眠剥夺会导致小肠上皮细胞释放含有减少miR-182-5p的外泌体,而这些外泌体可以促进内皮细胞的炎症反应。
那么接下来为何睡眠剥夺会影响小肠上皮分泌的外泌体发生改变?鉴于睡眠剥夺会影响身体的褪黑素分泌,而褪黑素可以调节肠上皮功能,该文进一步研究发现,褪黑素干预小肠上皮细胞后,细胞分泌的miR-182-5p水平会增加。小鼠经历睡眠剥夺后,血浆中的褪黑素水平会降低,但注射褪黑素后,小肠上皮细胞中miR-182-5p的表达会升高。注射褪黑素还可以缓解睡眠剥夺造成的小肠组织中ROS的积累,这表明睡眠剥夺可能通过调节褪黑素水平,影响肠道ROS累积,继而影响小肠上皮分泌的外泌体成分。

图3. 睡眠剥夺引起的褪黑素减少导致小肠上皮细胞中miR-182-5p表达下调
综上,本研究发现了睡眠剥夺通过循环外泌体加重内皮细胞炎症和动脉粥样硬化的新机制。睡眠剥夺导致小肠上皮分泌进入血液循环的外泌体中的miR-182-5p下调,从而激活MYD88/NF-𝜅B/NLRP3炎症通路,加重内皮细胞炎症和动脉粥样硬化的发生。本项研究阐明了外泌体在组织器官远距离交流中的重要作用,提示了睡眠障碍与心血管疾病之间的新机制。